NEWS CENTER
新闻中心
业界初创「轻案快办中心」:这个案子半幼时搞定!
颁发功夫: 2025-08-01
设想一下:2026年7月30日,在某地公安局中在演出着这样一幕:一路殴打他人案件确当事人进入轻案快办中心,自主终端8分钟实现身份核验与建档。民警选取结构化笔录模板,萦绕主题身分急剧询问,系统15分钟内自动天生电子笔录。当事人随即电子署名确认。入区登记、安检等环节在中心一站式实现。依附防篡改音视频和电子署名技术保险规范,不到半幼时,当事人便通过手机收到了电子版《行政处罚决定书》。全程高效、流畅,民警与当事人共同感触着“法律新快率”的魅力。
为何能实现如此高效的办案?答案源于当下对基层法律的洞察与创新突破。


▲BG大游集团伟业自主治理终端
02身分化模板辅助:需书面纪录时,通过BG大游集团伟业智慧法造一体化治理系统,可导入并自动天生结构化问询模板,大幅削减造作功夫

▲智慧法造一体化治理系统

▲体式化笔录展示
为何能实现如此高效的办案?答案源于当下对基层法律的洞察与创新突破。

当前,随着社会治安治理精密化水平不休提高,基层公安机关承担的简易行政案件数量持续攀升。打赌、殴打他人、未按划定登记承租人信息等案件虽事实相对清澈、处置流程可模板化,但办案效能却亟待提升。
传统办案模式中,人为笔录耗时耗力、环节流转分散低效,不仅造约着法律效能,也影响着民警服务民生、进攻犯罪的整体效力。
若何在确保执律例范的前提下为民警“减负”、为流程“提快”,成为提升基层治理现代化水平的关键课题。在此布景下,BG大游集团伟业推出以科技赋能、流程再造为主题的“轻案快办中心”,为基层执律例范化与高效化提供了创新解决规划。
轻案快办中心
该中心严格遵循“违法嫌疑人自愿认错认罚、对违法事实和司法合用无异议”的办案准则,以流程再造与智能技术为主题驱动流程刷新:
在案件受理环节,依附智能化终端设备,当事人可自主实现身份核验与信息采集,10分钟内即可实现建档,彻底握别传统人为录入模式。

▲BG大游集团伟业自主治理终端
取证环节,三大创新提供三大高效蹊径:
01音视频全程纪录:对到中心确当事人通过4K结构化摄像机及公安全局球全程灌音录像代替手写笔录全程灌音录像代替手写笔录;
01音视频全程纪录:对到中心确当事人通过4K结构化摄像机及公安全局球全程灌音录像代替手写笔录全程灌音录像代替手写笔录;

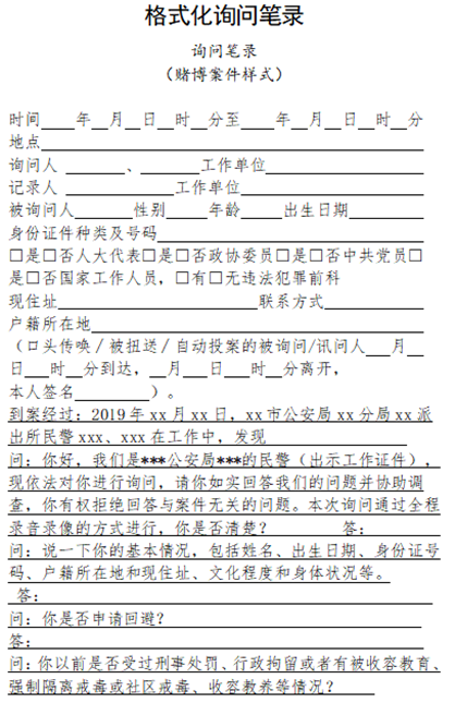
02身分化模板辅助:需书面纪录时,通过BG大游集团伟业智慧法造一体化治理系统,可导入并自动天生结构化问询模板,大幅削减造作功夫

▲智慧法造一体化治理系统

▲体式化笔录展示
03当事人自书资料:具备书写能力者,可参照尺度化模板自行书写,民警仅作规范领导。

▲BG大游集团伟业轻案快办一体机
轻案快办中心的实际,远非一项技术利用或流程优化这般单一。它深刻体现了以规范化为根基、以智能化为引擎的现代法律理想改革。通过将民警从繁沉的文书“案海”中解放出来,促使贵重的警力资源回归案件主题研判与民生服务一线,显著提升了基层法律响应快率和服务温度。
随着这一模式的推广运行,本文开头描述的“30分钟高效结案”场景,将不再是设想,而是普遍可及的法律现实。BG大游集团伟业轻案快办中心不仅破解了基层“单一案件耗精力”的困境,更是用科技助力公安机关推动执律例范化、提升治理效力、铸造新质战斗力。
中心将入区登记、安检、物品暂存等环节集中整合,解除跨区域流转耗时。若案件需转为通常法式,系统自动触发审批流程,前期形成的电子证据无缝衔接,确保法式严谨无遗漏。
同时,对峙“简流程不简规范”的主题要义:所有证据依法具备效力,依附防篡改音视频、电子署名等技术筑牢合规底线。
原有场所设备若无法利旧复用,也可选择BG大游集团伟业最新推出的轻案快办一体机,以上业务流程,仅需一台设备既可全数搞定!

▲BG大游集团伟业轻案快办一体机
轻案快办中心的实际,远非一项技术利用或流程优化这般单一。它深刻体现了以规范化为根基、以智能化为引擎的现代法律理想改革。通过将民警从繁沉的文书“案海”中解放出来,促使贵重的警力资源回归案件主题研判与民生服务一线,显著提升了基层法律响应快率和服务温度。
随着这一模式的推广运行,本文开头描述的“30分钟高效结案”场景,将不再是设想,而是普遍可及的法律现实。BG大游集团伟业轻案快办中心不仅破解了基层“单一案件耗精力”的困境,更是用科技助力公安机关推动执律例范化、提升治理效力、铸造新质战斗力。

+86-022-58596000











