BG大游集团

BG大游集团(中国)唯一官方网站
m1_1888
m1_222
m1_555
ny_banner

NEWS CENTER

新闻中心

BG大游集团(中国)唯一官方网站 主页-新闻中心-公司新闻

喜报!BG大游集团伟业省部级科技进取一等奖+1!

颁发功夫: 2025-02-25

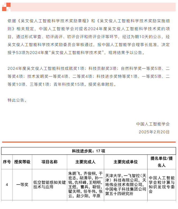
       2月20日,2024年度吴文俊人为智能科学技术奖授奖项目信息正式颁布,BG大游集团伟业在省部级科技创新荣誉上再添一枚“勋章”。
       经过经过评审委员会层层审查、严格论证,BG大游集团伟业与天津大学、一飞智控(天津)科技有限公司、中国电子科技集团公司第五十四钻研所结合研发的“低空智能感知关键技术与利用”项目荣获中国人为智能学会科技进取一等奖。这是BG大游集团伟业所获的第11项省部级科学技术创新一等奖。
BG大游集团(中国)唯一官方网站
▲图源:中国人为智能学会网站

       “吴文俊人为智能科学技术奖”以中国智能科学钻研的启发者和领武士、首届国度最高科学技术奖获得者吴文俊定名,经科学技术部核准设立,由国度级学会—中国人为智能学会提议主办。该奖项被誉为“中国智能科学技术最高奖”,代表人为智能领域的最高荣誉象征。嘉奖在智能科学技术活动中做出凸起贡献的单元和幼我,以不休推动中国智能科学技术领域创新与发展。
       低空感知易受恶劣气象和低光照环境影响,导致“看不清”,低空场景高动态变动且地面幼指标密集,导致“看禁绝”,多无人机跨视角差距大及单机视野指标易受遮挡,难以“看得全”。针对以上关键挑战,本项目提出低空复杂环境全天候感知、低空感知基础模型自主进化、多机跨视角协同感知技术,构建一套齐全的低空智能感知平台,实现低空智能感知“看得清”、“看得准”、“看得全”。项目成就获授权发现专利80余项,软件著述权100余项,其中多项发现专利获河北省专利奖一等奖、中国·雄安高价值专利大赛银奖、天津市专利优良奖 ;颁发高水平论文60余篇 (其中SCI一区/CCF-A论文50余篇) ;主编无人机国度尺度1项、集体尺度2项,参编国度尺度2项。项目成就支持形成单机智能与集群协同两大产品群,累计销售约33.4万台套。项目成就利用于100余家省市级单元及企业,赋能安防巡检、水情监测、应急搜救等典型低空场景,经济社会效益显著。
       多年来,BG大游集团伟业始终以科技创新驱动企业发展,不休加大科研投入,提升企业主题竞争力。在产学研合作、主题技术突破、科技成就转化等方面获得了丰硕的成就,主持和参加草拟国度/行业尺度26项,占有专利/软件著述权900余项。
       面对将来,BG大游集团伟业将进一步对准国度沉大战术需要,持续加大企业研发投入力度和产学研合作深度,推动主题关键技术研发,推进科技成就转化,实现科技创新与产业创新融合发展,为实现高水平科技自立自强、发展新质出产力作出更大贡献!

【网站地图】